德赢是哪的网站

重庆市林业投资开发有限责任公司2022年应届毕业生招聘公告

发布时间: 2022-05-06 来源:

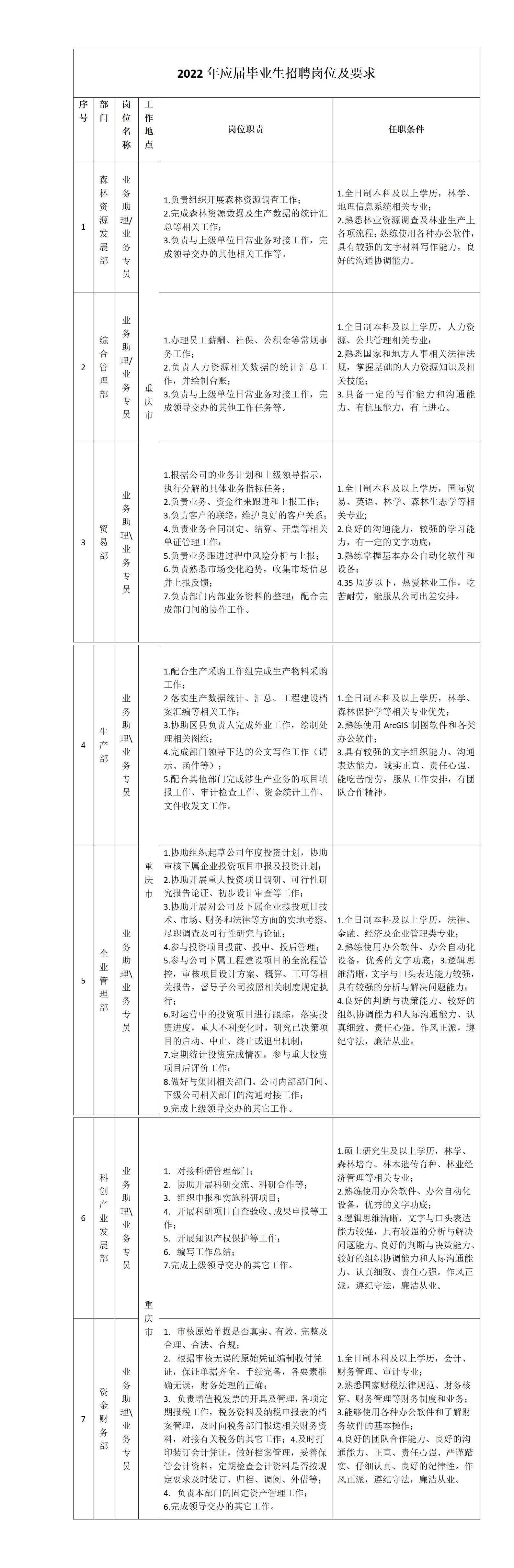
一、招聘岗位及要求

二、报名及简历投递

报名方式:采取网上报名方式,不设现场报名。应聘人员请在重庆市林业投资开发有限责任公司官方网站(http://cqlt.cfgc.cn/)-德赢是哪的网站 -文件下载《重庆林投公司2022年公开招聘应届高校毕业生报名信息表》,填完后将电子版发送至cqlthr@cfgc.cn邮箱进行报名。

相关信息
Baidu
map