中国林业网站群
|
企业邮箱
|
繁体
企业概况
董事长致辞
企业简介
组织机构
管理团队
发展战略
发展历程
成员单位
新闻中心
企业动态
集团要闻
国资动态
一线动态
系统动态
企业公告
招标公告
经营发展
造林绿化
森林经营
种子种苗
木材贸易
森林康养
营林机械
林业碳汇
林产品加工
经营业绩
德赢vwin手机官网
党建动态
党纪学习教育
主题教育
党史学习
纪检监察
学习园地
vwin德赢体育滚球
企业形象
企业愿景
林投风采
德赢是哪的网站
人才战略
人事招聘
人事公告
文件下载
首页
>
新闻中心
>
新闻中心详情
新闻中心
企业动态
集团要闻
国资动态
一线动态
系统动态
企业公告
招标公告
新闻中心详情
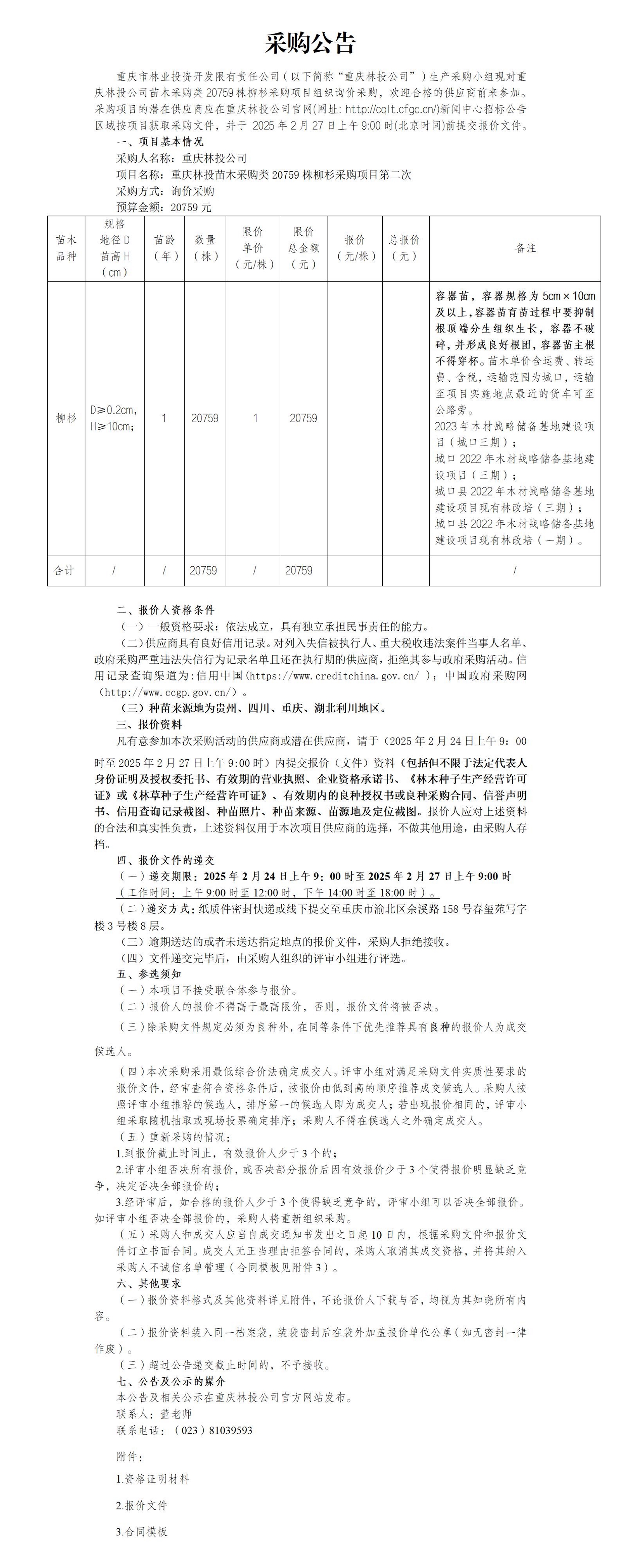
重庆林投苗木采购类20759株柳杉采购项目第二次采购公告
发布时间:
2025-02-24
来源:
附件1:20759株柳杉资格证明材料
附件2:20759株柳杉报价文件
附件3:20759株柳杉苗木采购合同模板
打印本页
相关信息
map