中国林业网站群
|
企业邮箱
|
繁体
企业概况
董事长致辞
企业简介
组织机构
管理团队
发展战略
发展历程
成员单位
新闻中心
企业动态
集团要闻
国资动态
一线动态
系统动态
企业公告
招标公告
经营发展
造林绿化
森林经营
种子种苗
木材贸易
森林康养
营林机械
林业碳汇
林产品加工
经营业绩
产业创新
德赢vwin手机官网
党建动态
党纪学习教育
主题教育
党史学习
纪检监察
学习园地
vwin德赢体育滚球
企业形象
企业愿景
林投风采
德赢是哪的网站
人才战略
人事招聘
人事公告
文件下载
首页
>
新闻中心
>
新闻中心详情
新闻中心
企业动态
集团要闻
国资动态
一线动态
系统动态
企业公告
招标公告
新闻中心详情
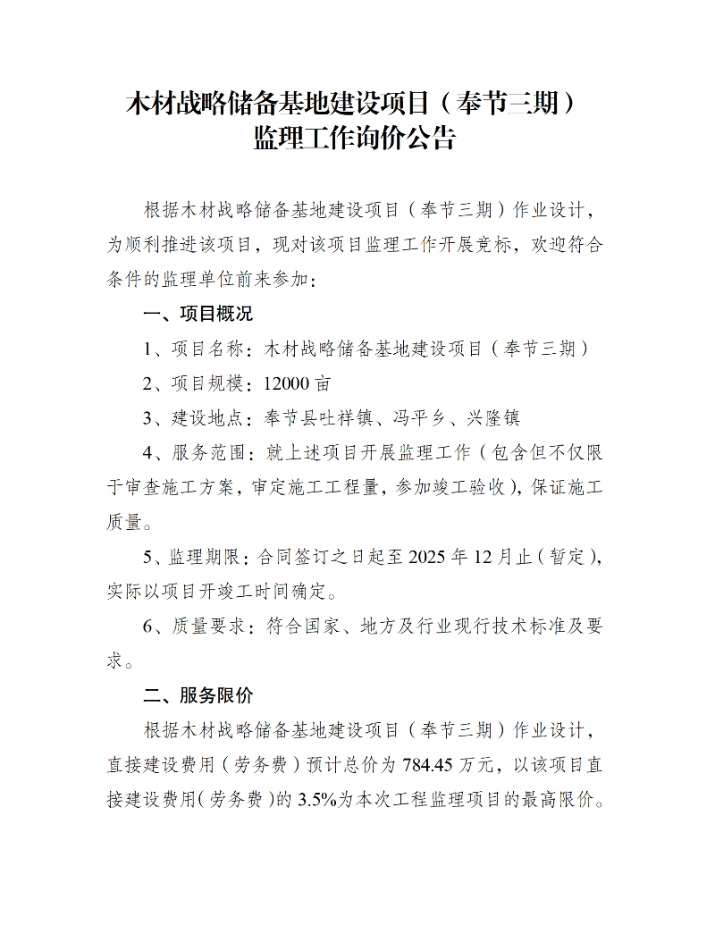
木材战略储备基地建设项目(奉节三期)监理工作询价公告
发布时间:
2023-11-03
来源:
附件1.比选响应文件
附件2.评标办法
打印本页
相关信息
map